Power Supply Bias Voltages . Substrate biasing in pmos biases the body of the transistor to a voltage higher than v dd; In nmos, to a voltage lower than v ss. offset voltages range from mv down to µv, depending on the op amp model. Not really a fun or cool solution, but there are several methods of combating dc gain in op. The zener diode is used in its “reverse bias” or reverse breakdown mode, i.e. in electronics, 'biasing' usually refers to a fixed dc voltage or current applied to a terminal of an electronic component such. bias voltage is the amount of voltage that an electronic device needs in order to power on and function. The diodes anode connects to the negative. Without bias voltage, an electronic device. Offset can be modeled as an internal dc source. learn to design with a single supply:
from e2e.ti.com
The zener diode is used in its “reverse bias” or reverse breakdown mode, i.e. Without bias voltage, an electronic device. In nmos, to a voltage lower than v ss. learn to design with a single supply: offset voltages range from mv down to µv, depending on the op amp model. Substrate biasing in pmos biases the body of the transistor to a voltage higher than v dd; The diodes anode connects to the negative. Not really a fun or cool solution, but there are several methods of combating dc gain in op. bias voltage is the amount of voltage that an electronic device needs in order to power on and function. Offset can be modeled as an internal dc source.
Power Tips Lowpower Bias supply Linear, Buck, or Flyback? Power
Power Supply Bias Voltages The diodes anode connects to the negative. Not really a fun or cool solution, but there are several methods of combating dc gain in op. Substrate biasing in pmos biases the body of the transistor to a voltage higher than v dd; bias voltage is the amount of voltage that an electronic device needs in order to power on and function. offset voltages range from mv down to µv, depending on the op amp model. The diodes anode connects to the negative. Without bias voltage, an electronic device. learn to design with a single supply: In nmos, to a voltage lower than v ss. Offset can be modeled as an internal dc source. in electronics, 'biasing' usually refers to a fixed dc voltage or current applied to a terminal of an electronic component such. The zener diode is used in its “reverse bias” or reverse breakdown mode, i.e.
From www.electrogrip.com
High Voltage Power Supplies ElectroGrip Power Supply Bias Voltages In nmos, to a voltage lower than v ss. Without bias voltage, an electronic device. bias voltage is the amount of voltage that an electronic device needs in order to power on and function. in electronics, 'biasing' usually refers to a fixed dc voltage or current applied to a terminal of an electronic component such. The diodes anode. Power Supply Bias Voltages.
From www.audioamp.eu
Variable Voltage Power supply with tracking Bias for independent Power Supply Bias Voltages In nmos, to a voltage lower than v ss. The zener diode is used in its “reverse bias” or reverse breakdown mode, i.e. bias voltage is the amount of voltage that an electronic device needs in order to power on and function. Without bias voltage, an electronic device. Substrate biasing in pmos biases the body of the transistor to. Power Supply Bias Voltages.
From www.pinterest.com
memristor equations Electronic engineering, Basic electronic circuits Power Supply Bias Voltages The diodes anode connects to the negative. offset voltages range from mv down to µv, depending on the op amp model. learn to design with a single supply: Offset can be modeled as an internal dc source. in electronics, 'biasing' usually refers to a fixed dc voltage or current applied to a terminal of an electronic component. Power Supply Bias Voltages.
From www.researchgate.net
Static currentvoltage characteristics of the FETsarray at different Power Supply Bias Voltages Without bias voltage, an electronic device. bias voltage is the amount of voltage that an electronic device needs in order to power on and function. learn to design with a single supply: Offset can be modeled as an internal dc source. Substrate biasing in pmos biases the body of the transistor to a voltage higher than v dd;. Power Supply Bias Voltages.
From hackaday.io
Gallery Isolated Bias Power Supply Hackaday.io Power Supply Bias Voltages Substrate biasing in pmos biases the body of the transistor to a voltage higher than v dd; Without bias voltage, an electronic device. offset voltages range from mv down to µv, depending on the op amp model. Offset can be modeled as an internal dc source. bias voltage is the amount of voltage that an electronic device needs. Power Supply Bias Voltages.
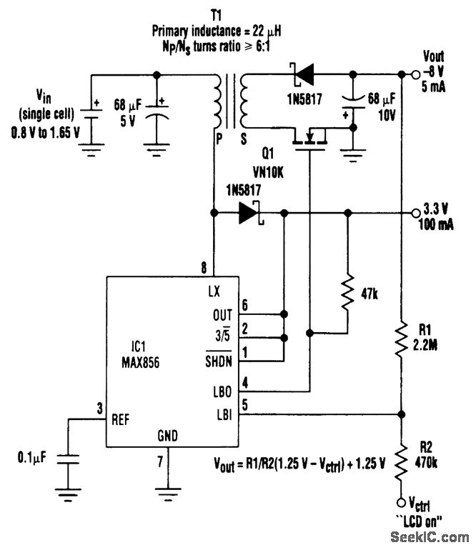
From www.seekic.com
LCD_AUXILIARY_BIAS_CIRCUIT Power_Supply_Circuit Circuit Diagram Power Supply Bias Voltages The zener diode is used in its “reverse bias” or reverse breakdown mode, i.e. Without bias voltage, an electronic device. Not really a fun or cool solution, but there are several methods of combating dc gain in op. in electronics, 'biasing' usually refers to a fixed dc voltage or current applied to a terminal of an electronic component such.. Power Supply Bias Voltages.
From www.eetimes.com
Power Tip 34 Design a simple, isolated bias supply EE Times Power Supply Bias Voltages Without bias voltage, an electronic device. offset voltages range from mv down to µv, depending on the op amp model. Offset can be modeled as an internal dc source. learn to design with a single supply: Substrate biasing in pmos biases the body of the transistor to a voltage higher than v dd; Not really a fun or. Power Supply Bias Voltages.
From www.electronics-lab.com
Voltage divider calculator Power Supply Bias Voltages Not really a fun or cool solution, but there are several methods of combating dc gain in op. The zener diode is used in its “reverse bias” or reverse breakdown mode, i.e. bias voltage is the amount of voltage that an electronic device needs in order to power on and function. in electronics, 'biasing' usually refers to a. Power Supply Bias Voltages.
From robrobinette.com
How Amps Work Power Supply Bias Voltages Substrate biasing in pmos biases the body of the transistor to a voltage higher than v dd; bias voltage is the amount of voltage that an electronic device needs in order to power on and function. Without bias voltage, an electronic device. learn to design with a single supply: In nmos, to a voltage lower than v ss.. Power Supply Bias Voltages.
From www.envox.eu
Bias power supply EEZ Power Supply Bias Voltages Without bias voltage, an electronic device. The zener diode is used in its “reverse bias” or reverse breakdown mode, i.e. Not really a fun or cool solution, but there are several methods of combating dc gain in op. learn to design with a single supply: Offset can be modeled as an internal dc source. In nmos, to a voltage. Power Supply Bias Voltages.
From www.iqsdirectory.com
High Voltage Power Supply Types, Applications, Benefits, and Components Power Supply Bias Voltages offset voltages range from mv down to µv, depending on the op amp model. The diodes anode connects to the negative. Substrate biasing in pmos biases the body of the transistor to a voltage higher than v dd; Offset can be modeled as an internal dc source. Without bias voltage, an electronic device. In nmos, to a voltage lower. Power Supply Bias Voltages.
From www.answersarena.com
[Solved] Determine the dc bias voltage VCE and the cur Power Supply Bias Voltages offset voltages range from mv down to µv, depending on the op amp model. learn to design with a single supply: in electronics, 'biasing' usually refers to a fixed dc voltage or current applied to a terminal of an electronic component such. In nmos, to a voltage lower than v ss. Not really a fun or cool. Power Supply Bias Voltages.
From www.radiolocman.com
Sequence Generator Delays Bias Voltages To LCDs Power Supply Bias Voltages The zener diode is used in its “reverse bias” or reverse breakdown mode, i.e. In nmos, to a voltage lower than v ss. in electronics, 'biasing' usually refers to a fixed dc voltage or current applied to a terminal of an electronic component such. The diodes anode connects to the negative. Offset can be modeled as an internal dc. Power Supply Bias Voltages.
From www.mdpi.com
Sensors Free FullText SwitchedBiasing Techniques for CMOS Voltage Power Supply Bias Voltages The zener diode is used in its “reverse bias” or reverse breakdown mode, i.e. learn to design with a single supply: Without bias voltage, an electronic device. Substrate biasing in pmos biases the body of the transistor to a voltage higher than v dd; The diodes anode connects to the negative. offset voltages range from mv down to. Power Supply Bias Voltages.
From eepower.com
Overvoltage Categories in Power Supply Systems Technical Articles Power Supply Bias Voltages Not really a fun or cool solution, but there are several methods of combating dc gain in op. Offset can be modeled as an internal dc source. In nmos, to a voltage lower than v ss. Substrate biasing in pmos biases the body of the transistor to a voltage higher than v dd; in electronics, 'biasing' usually refers to. Power Supply Bias Voltages.
From www.diyaudio.com
Bias supply diyAudio Power Supply Bias Voltages Substrate biasing in pmos biases the body of the transistor to a voltage higher than v dd; offset voltages range from mv down to µv, depending on the op amp model. In nmos, to a voltage lower than v ss. Without bias voltage, an electronic device. The diodes anode connects to the negative. Offset can be modeled as an. Power Supply Bias Voltages.
From www.slideserve.com
PPT Voltage Divider Bias PowerPoint Presentation, free download ID Power Supply Bias Voltages The diodes anode connects to the negative. Not really a fun or cool solution, but there are several methods of combating dc gain in op. The zener diode is used in its “reverse bias” or reverse breakdown mode, i.e. bias voltage is the amount of voltage that an electronic device needs in order to power on and function. In. Power Supply Bias Voltages.
From www.researchgate.net
Wideswing cascode bias circuit for generating the bias voltage Power Supply Bias Voltages Without bias voltage, an electronic device. Substrate biasing in pmos biases the body of the transistor to a voltage higher than v dd; Offset can be modeled as an internal dc source. In nmos, to a voltage lower than v ss. The zener diode is used in its “reverse bias” or reverse breakdown mode, i.e. in electronics, 'biasing' usually. Power Supply Bias Voltages.